Open login
Close login
close
登入 佛光大學 宗教學研究所
Username
Password
登入
SSO Login
忘記密碼?
請登入以管理網站,按下開啟登入視窗
home
佛光大學 宗教學研究所
Google Search
Language
繁體中文
简体中文
English
登入
Language
繁體中文
简体中文
English
Open login
:::
Sitemap
佛光大學 宗教學研究所
No content to show.
:::
MENU
最新消息
系所簡介
系所成員
課程資料
實習獎學
校內工讀
企業實習/徵才
助學措施
安定就學措施
就學貸款
學雜費減免
弱勢助學金
校內獎助學金
校外獎助學金
產學實習
礁溪山形閣溫泉飯店
佛光山佛陀紀念館
裕源集團璞玉專案
系所法規
活動花絮
教師專區
學生專區
佛光大學課程網
博碩士論文系統
研究生學位考試專區
相關連結
:::
首頁
學生訊息
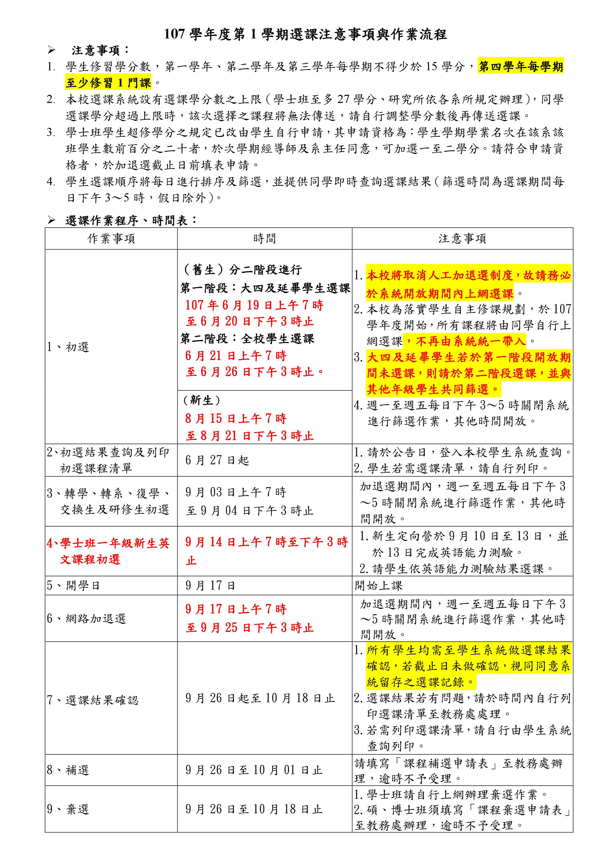
【初選公告】更正!!!107-1學年度學生課程初選注意事項
2018-06-08
sfchung
學生訊息
107提早入學學生適用舊生選課時間。
Tweet
Print this page
研究生學位考試專區
佛光大學博碩士論文系統